信用中国(广东中山)_专项治理_专项治理成果

【专项治理】曝光!中山2家单位被列入拖欠农民工工资“黑名单”

发布时间:2020-07-15|来源:中山网|专栏: 专项治理_专项治理成 ...

分享到

无故拖欠工资?

不依法参加社会保险?

违反工作时间和休息休假规定?

......

对于出现以上违法行为的用人单位

我市有关部门继续加大打击力度

切实维护劳动者的合法权益


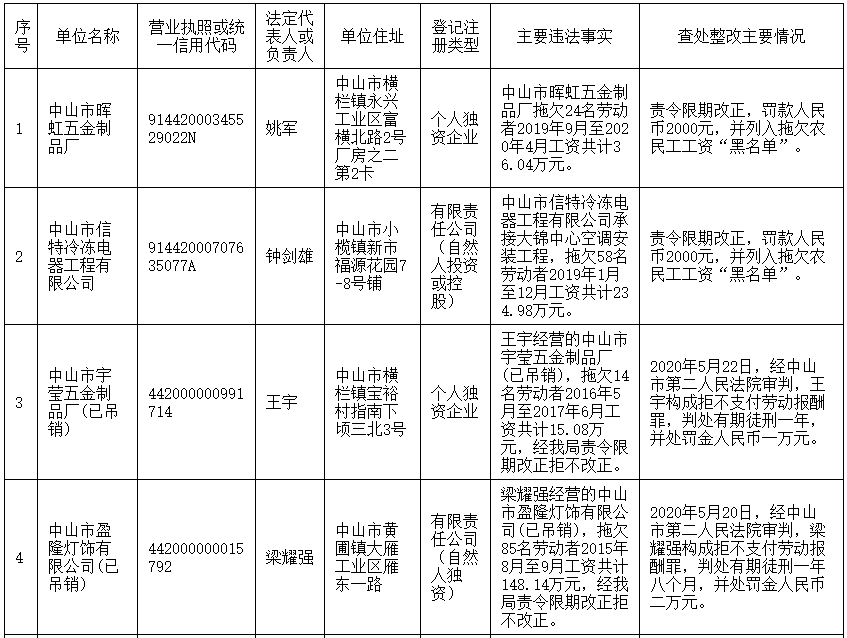
今日,记者从市人社局官网获悉,今年第二季度中山市用人单位重大劳动保障违法行为名单已公布,共有8家企业(个人)因拖欠工人或劳动者的工资而上榜。


其中,中山市晖虹五金制品厂拖欠24名劳动者工资共计36.04万元,被罚2000元,并列入拖欠农民工工资“黑名单”


中山市盈隆灯饰有限公司(已吊销)拖欠85名劳动者工资148.14万元,经中山市第二人民法院审判,公司法定代表人梁耀强构成拒不支付劳动报酬罪判处有期徒刑一年八个月,并被处罚2万元


中山市信特冷冻电器工程有限公司承接大锦中心空调安装工程,拖欠58名劳动者2019年1月至12月工资234.98万元,被罚2000元,并列入拖欠农民工工资“黑名单”

8家上黑榜单位曝光


(点击可看大图)

希望各位老板和负责人引以为戒

各种违法千万别犯

分享到微信朋友圈x