信用中国(广东中山)_本地要闻

中山市诚信店认定申报正式启动,您的店铺也可以“持诚上岗”!

发布时间:2026-02-26|来源:中山市发展和改革局|专栏: 本地要闻

分享到

为全力推进社会信用体系建设,更好激发市场主体活力,营造公平诚信的消费环境,提振消费信心,中山市正式启动年度诚信店认定工作!

我们诚邀全市规范经营、信用优良的市场主体积极申报,共同擦亮“信用中山”城市名片,让诚信经营成为最强竞争力!

 

哪些商户可以申请中山诚信店?

申报、认定以及监管流程是怎样的?

快和小编一起来看

 

什么是“诚信店”?

由中山市发展和改革局、中山市市场监督管理局、中山市消费者委员会联合认定的诚信品牌。

公信力UP:政府官方认定,消费者更信赖;

政策力UP:享受信用修复、文旅推介等惠企政策;

影响力UP:诚信宣传、知名度提升。

 

谁能申报?

1. 在中山市依法登记注册,正常经营满一年以上;

2. 已办理税务信息确认;

3. 线下实体门店,直接服务消费者;

4. 参加广东省“放心消费承诺”;

认定标准如下:

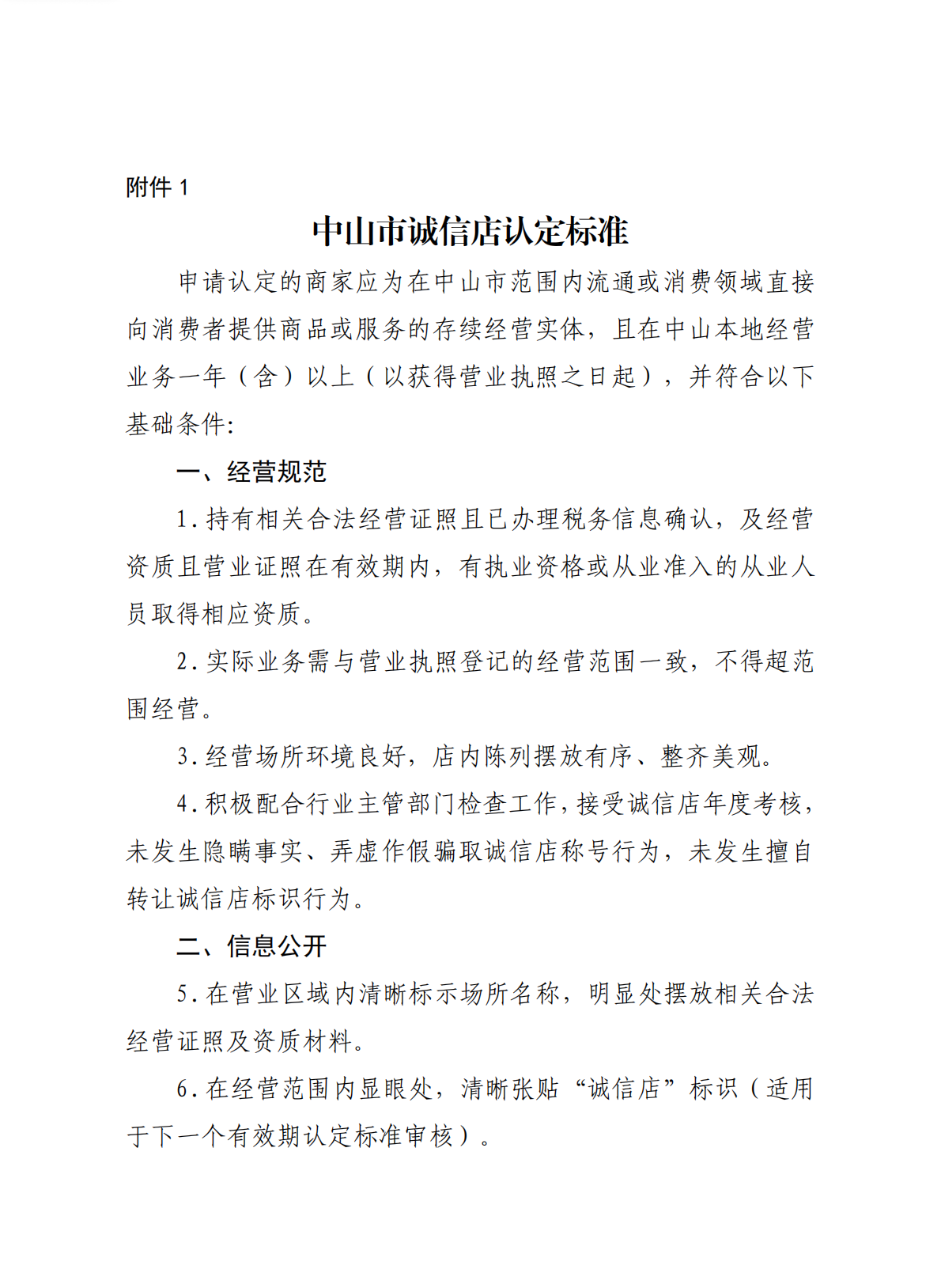
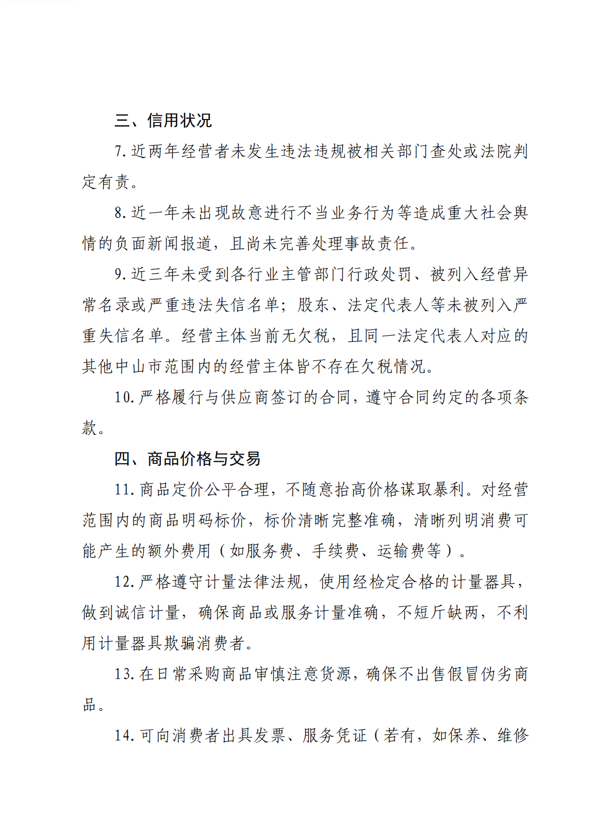
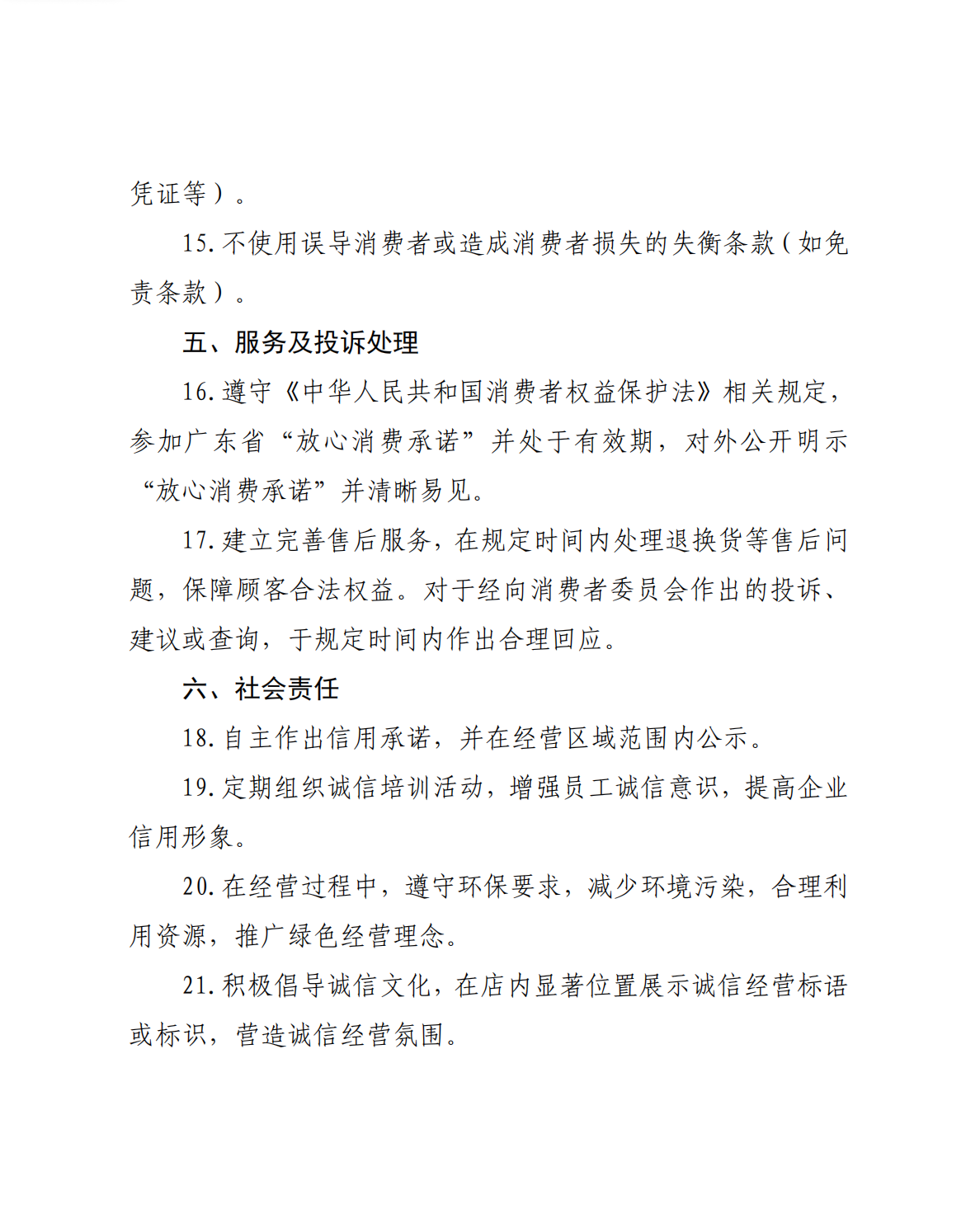
申报诚信店的市场主体须满足经营规范、信息公开、信用状况、商品价格与交易、服务及投诉处理、社会责任等六大方面的21项认定条件,并应严格遵守计量法律法规,践行诚信计量,确保商品和服务量值准确可靠。


 

你就是我们要找的“诚信品牌代言人”!

 

申报时间

即日起2026年4月6日为“诚信店”的集中申报期。

 

申报流程

有意参加的商户需在申报期内在“中易办”小程序提交所需材料。(扫描二维码或微信搜索“中易办”小程序)

 

进入“中山信易贷”专区,找到“诚信店申报”入口;

刷脸登录(用“粤信签”快速验证);

填写相关信息,上传材料,作出信用承诺,点击提交,即完成申报。

 

申报结果请自行登入申报界面进行查询。

 

认定流程

最终认定为“中山市诚信店”的商户可使用中山市“诚”字标识,宣传其诚信服务,享受便民惠企政策。

 

成为“诚信店”满3个月,还有机会申报“优质诚信店”,实现中山、珠海、江门、澳门等多地信用互认,跨城享受宣传资源与政策支持!

 

让我们携手共建诚信中山!

诚信是企业的金字招牌,更是城市发展的软实力。我们呼吁广大商户踊跃参与,主动申报,共同营造安全、放心、优质的消费环境。

符合条件的商户赶紧行动起来!
转发给身边开店的朋友,一起为诚信代言!

 

    如在申报过程中遇到问题,欢迎致电咨询0760-88322197。

附件1:中山市诚信店申报材料及审核详情.pdf

附件2:《中山市诚信店信用承诺书》.pdf

附件3:中山市消费者委员会关于开展放心消费承诺活动的通知.pdf

分享到微信朋友圈x